国芯在线:聚焦国产替代,打造一站式电子元器件选型与采购平台,收录4万多个Pin to pin 国产替代进口型号
国芯在线推出LINEAR(凌力尔特) LTC1668的P2P全国产替代方案GX1668,欢迎业内同仁试用。
在线申请:点击“我要报名”,填写信息即可
📢 样品咨询:联系人:张艳:13851683378;扫描二维码,微信沟通。说明姓名、单位名称

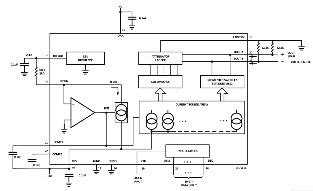
GX1668是一款 16 位 50MSPS 差分电流输出 DAC,采用高性能 BiCMOS 工艺。新颖的电流专项架构和高性能工艺的结合产生了具有卓越 AC 交流和 DC 直流性能的 DAC。输出信号频率 1MHz 时,SFDR可达 83dB。在±5V 电源下工作,有着高达 10mA 的满量程输出电流。差分电流的 DAC 允许单端或真差分操作;在-1V 到 1V 输出特性允许输出直接连接到外部电阻以产生差分输出电压,而不会降低转换器的线性度,也可以把输出连接至一个高速运算放大器或变压器。
关键特性
应用场景
功能框图

【国芯在线】累计发布 500+ 国产品牌,44575 条进口型号的国产替代信息: https://www.chipsmate.com/index/substitute/index.html
